菠菜技术交流论坛
首页
公司概况
菠菜技术交流论坛简介
组织架构
卓越团队
生长历程
企业文化
工艺流程
公司动态
最新资讯
环保宣传
公司通告
惠泉表扬栏
监控数据
管理运行
清静生产
制度建设
教育培训
清静检查
党建群团
支部建设
廉政建设
群团建设
员工风范
公益运动
他山之石
菠菜技术交流论坛
目今位置:
首页
>
公司动态
>
公司通告
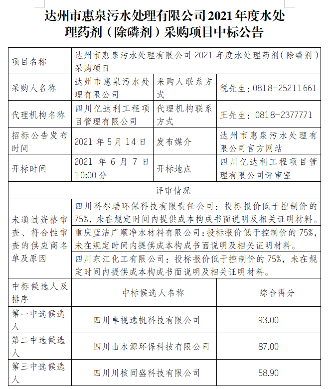
问题:达州市惠泉污水处置惩罚有限公司2021年度水处置惩罚药剂(除磷剂)采购项目中标通告
宣布时间:2021-06-08
上一篇:
达州市污水水质检测中心基础设施建设项目探讨通告探讨约请
下一篇:
马踏洞污水处置惩罚工程排污口论证项目竞争性探讨通告
栏目导航
最新资讯
环保宣传
公司通告
惠泉表扬栏
监控数据
热门新闻
达州市汇泉情形管理有限公司2020年从业职员果然招聘笔试职员名单公示
达州市汇泉情形管理有限公司 2020年从业事情职员果然招聘通告
探讨约请
探讨约请
达州市惠泉污水处置惩罚有限公司2020年度水处置惩罚药剂(除磷剂)采购项目招标通告
达州市惠泉污水处置惩罚有限公司2020年度单过硫酸氢钾复合粉采购项目招标通告
达州市惠泉污水处置惩罚有限公司 关于视频宣传片项目询价通告
维护保养效劳项目询价计划通告
Copyright ? 2019 达州市惠泉污水处置惩罚有限公司
【网站地图】
【sitemap】